無障礙車輛異動(4/26)
102、101、101C、101D 部份班次臨時減班 (4/26)
Language
Chinese
English
班次查詢
單一站點
起訖點
景點/地名
選擇站名
查詢路線
出發地
選擇站名
目的地
選擇站名
查詢路線
選擇站名
查詢路線
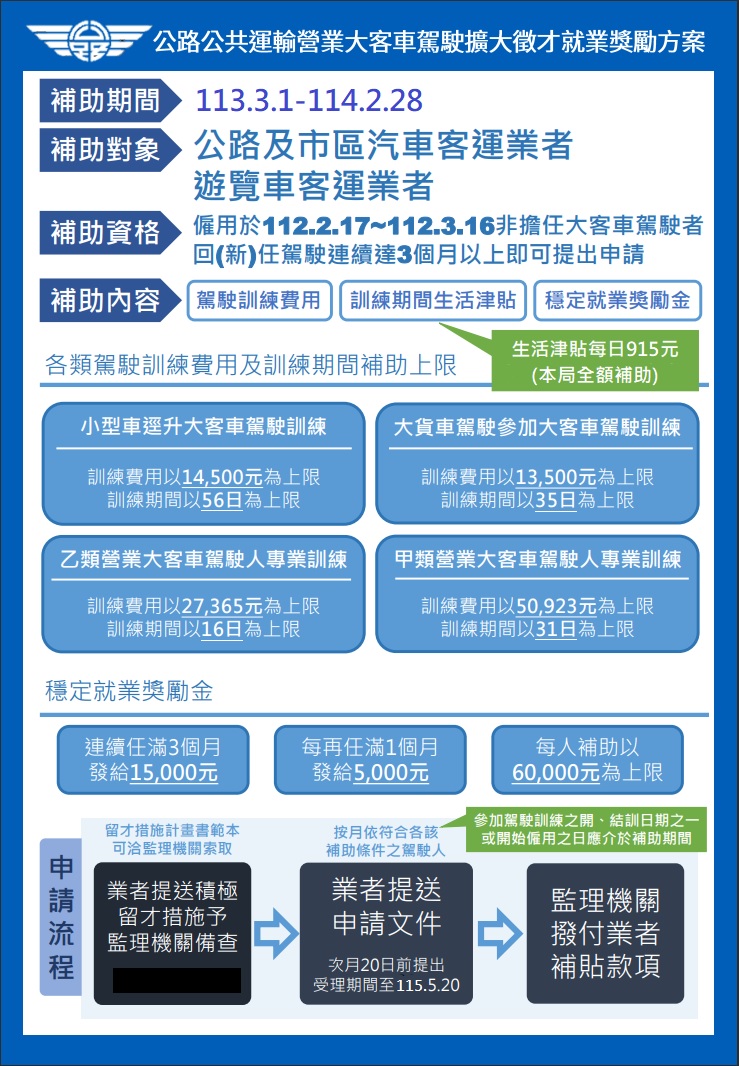
屏東客運招募駕駛員
首頁
最新消息
員工招募
屏東客運招募駕駛員
改道通知
車輛異動
班次異動
路線異動
活動資訊
政策宣導
新聞廣宣
員工招募
屏東客運招募駕駛員
2024/04/30
員工招募
分享文章至: